- ·上一篇新闻:巴马公路管理局2018年部门预算公开表
- ·下一篇新闻:都安公路管理局本级2018年部门预算“三公”经费公开表
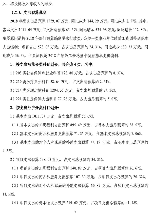
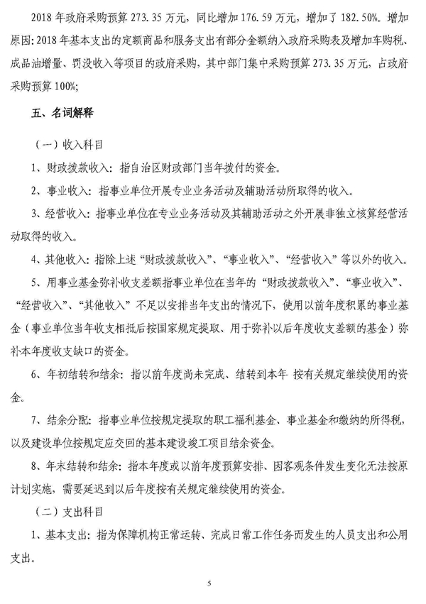
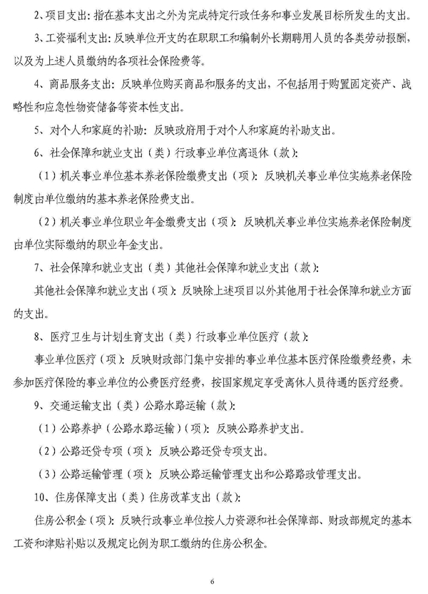
都安公路管理局2018年部门预算及“三公”经费预算编制说明
都安公路管理局2018年部门预算及“三公”经费预算编制说明







|
|
||||||||||||
都安公路管理局2018年部门预算及“三公”经费预算编制说明都安公路管理局2018年部门预算及“三公”经费预算编制说明
Tags:作者:佚名
本类热门阅览 |
地址:广西河池市金城江区东江路5号 值班电话:(0778)2550111 传真:(0778) 2553886 主办单位:河池公路管理局 信产部ICP备案:桂ICP备11000109 号   网警备案号:45270102000093 |